新闻动态

首页 > 新闻动态 > 医院动态 > 庐江县中医院卒中中心通过验收

庐江县中医院卒中中心通过验收

发布时间:2021-01-01 10:30:50 阅读次数:

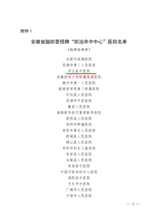
近日,安徽省卫生健康委发布《关于2020年第二批卒中防治中心建设评估情况的通报》,我院卒中中心以高分成功通过验收,成为安徽省脑防委2020第二批授牌“防治卒中中心”单位。

脑卒中俗称“中风”,具有高发病率、高致残率、高死亡率和高复发率的特点,目前,我国脑卒中的发病率逐年升高,发病平均年龄逐年降低,已成为危害我国国民健康的第一位死亡原因。卒中中心从脑血管病的筛查、防控、转诊、救治和管理入手,以防控为基础,以诊治为关键,旨在建立科学的脑血管疾病区域协同医疗救治体系,最大限度缩短早期救治时间,减少群众致残率和死亡率,是提升居民健康水平的关键举措。

此次顺利通过验收,是我院近年来大力提升急危重症救治和学科建设能力取得的又一成果。自启动卒中中心建设工作以来,我院进一步整合了神经内科、急诊科、神经外科、介入科、放射科、检验科、康复科等临床科室资源,优化卒中中心救治流程,建立起院前急诊、接转诊流程及院内多学科合作的卒中救治绿色通道。缩短脑卒中患者从入院到治疗的时间,使患者得到快速而精准的联合诊治,有效降低了脑卒中患者的死亡率和致残率。还开设了卒中筛查门诊,规范开展卒中高危人群筛查、干预及随诊,加强卒中患者的随访、健康宣教及相关诊疗信息的登记、统计与分析。

下一步,我院将积极发挥“卒中中心”防治平台作用,进一步规范脑卒中临床诊疗体系,加强多学科协作,不断整合卒中团队资源,优化脑血管病急诊救治流程,为卒中患者提供更优质、更规范、更便捷的诊疗服务。