合组〔2017〕119号
各县(市)区委组织部、县(市)区人力资源和社会保障局,市直各单位,中央、省属驻肥有关单位组织人事部门:
经市人才工作导小组审议通过,现将《合肥市高层次人才分类认定办法(试行)》印发给你们,请认真遵照执行。
中共合肥市委组织部 合肥市人力资源和社会保障局
2017年6月15日
合肥市高层次人才分类认定办法(试行)
为进步提高我市人才服务水平,并为开展各项重点人才工作打下良好基础,现就高层次人才分类认定工作制定本办法。
、政策内容
根据《合肥市人才分类目录》(见附件),对我市培育或全职引进的高层次人才按国内外顶尖人才(A类)、级军人才(B类)、省级军人才(C类)、市级军人才(D类)、高级人才(E类)进行分类认定。
二、申报对象和条件
在我市用人单位工作,遵守宪法和法律,具有不断创新的科学精神和良好的职业道德,并符合《合肥市人才分类目录》规定的 A、B、C、D、E类条件的人员可以通过所在单位,申请我市高层次人才分类认定。
中央、省属驻肥单位需要申请人才分类认定的,可参照本办法执行。
三、办理流程
分类认定工作通过“合肥市人力资源和社会保障网” (http://www.ahhfld.gov.cn)-合肥市高层次人才分类认定申报管理系统进行。
()申请对象本人和用人单位通过申报管理系统,在线填写《合肥市高层次人才分类认定申请表》,并上传相关附件材料(用原件扫描制作成PDF格式文档)。
(二)相关材料在用人单位公示无异议后(公示期 5个工作日),单位人事部门通过申报管理系统报送材料,打印《合肥市高层次人才分类认定申请表》并加盖单位公章,与相关附件材料原件并送相应受理部门。
(三)受理部门负责核对相关信息。材料不完整或上传的相关附件材料与原件不致的不予受理。材料完整且上传的相关附件材料与原件致的予以受理,并退还原件;通过申报管理系统报送审核部门,并将《合肥市高层次人才分类认定申请表》归档保存;待核准部门核准后通过申报管理系统打印《合肥市高层次人才分类认定结果》。
(四)审核部门对照《合肥市人才分类目录》进行条件审核工作。对未通过审核的材料,系统将向认定申请人反馈;对通过审核的材料,由申报管理系统报送核准部门。
(五)核准部门核准并经公示无异议后(公示期5个工作日),将相关数据信息保存到高层次人才分类数据库,通过申报管理系统将认定结果反馈给认定申请人,同时向社会提供查询。
四、办理部门
()受理部门。市直及所属企事业单位申报材料由市直单位组织人事部门受理;县(市)区、开发区所属单位申请人员材料按属地原则,由所在地组织人事部门受理;中央、省属驻肥单位申请人员材料由所在单位组织人事部门受理。
(二)审核部门。《合肥市人才分类目录》中涉及的荣誉或奖励项目,有对应市级归口管理部门的,由该市直部门负责审核;没有对应归口管理部门或归口部门不明确的,由市人力资源和社会保障局(以下简称市人社局)汇总后提交联席会议审核;对分类目录中属于“相当于上述层次”的人才认定工作,由市人才工作导小组办公室(以下简称市人才办)、市人社局牵头组织召开联席会议(必要时组织专家评审)审核。
(三)核准部门。市人才办会同市人社局负责核准A、B、C、D类人才和市属用人单位E类人才认定结果;县(市)区、开发区组织人事部门负责核准所属用人单位E类人才认定结果。
五、申报材料
()《合肥市高层次人才分类认定申请表》(表格通过系统在线填写并打印)。
(二)身份证件。
(三)《合肥市社会保险参保证明(单位专用)》(不缴纳社保的财政补助单位可以不提供)。
(四)劳动合同或事业单位聘用合同;属创业人员的,提供营业执照和半年(含)以上完税证明。
(五)高学历证书。
(六)高学位证书(具有学位的人员提供)。
(七)职称证书(具有职称的人员提供)。
(八)职业资格等级证书(具有职业资格证书的人员提供)。
(九)E类人才中拟按博士条件认定的人员还须提供以下材料:
1.取得国内院校颁发的博士学位人员,须提供教育部学位与研究生教育发展中心认证的《中国学位认证报告》。
2.取得国外院校颁发的博士学位人员,须提供教育部留学服务中心认证的《国外学历学位认证书》。
3.取得港、澳、台地区院校颁发的博士学位人员,须提供教育部留学服务中心认证的《港澳台学历学位认证书》。
(十)D类或E类人才中拟按高级职称条件认定的人员,如其职称是在外省(含中央在肥单位)评审通过的,原职称须经市级以上人力资源和社会保障部门重新确认。按高级技师条件认定E类人才的人员,如其职业资格证书在外省取得,须按我省有关规定对证书进行复核认定。
(十)符合《合肥市人才分类目录》规定条件的其他相关佐证材料,如荣誉证书、获奖证书、研究课题结题材料、学术论文等。
六、申报时间和办理时限
分类认定工作常年开展,申请材料即时受理,办理时限般为15个工作日,具体为:受理后5个工作日内报审核部门,审核环节5个工作日(不含市外核查时间),核准环节5个工作日。对分类目录中属于“相当于上述层次”的人才认定,由市人才办、市人社局牵头定期组织召开联席会议(必要时组织专家评审),提出审核意见。
七、其他事项
()达到更高层次认定条件的人员,可按规定重新申请相应层次人才的认定。
(二)有下列情形之者,应当取消认定资格或在申报管理系统中注销原认定结果:
1.学术、业绩上弄虚作假被有关部门查处。
2.提供虚假材料骗取高层次人才资格。
3.受纪检、监察部门审查并给予严重警告以上处分,在处分期内。
4.被处以刑事处罚,在执行期间。
因前款第1、2项情形取消认定资格的,3年内不再受理高层次人才认定申请。
附件:1.《合肥市人才分类目录》
2.《合肥市高层次人才分类认定申请表》
3.《合肥市高层次人才分类认定审核部门》
附件1
合肥市人才分类目录
合肥市人才分类目录分为6个层次,分别是:国内外顶尖人才、级军人才、省级军人才、市级军人才、高级人才、基础人才(分别用A、B、C、D、E、F来指代,其中A、B、C、D、E为高层次人才)。
A类: 国内外顶尖人才。主要包括:
1.诺贝尔奖、图灵奖、菲尔兹奖、普利兹克奖获得者。
2.高科学技术奖获得者。
3.中国科学院院士;中国工程院院士;外籍院士。
4.中国社会科学院学部委员、荣誉学部委员。
5.“千人计划”顶尖人才;“万人计划”杰出人才。
6.自然科学奖等奖、科学技术进步奖特等奖、技术发明奖等奖获得者排名第。
7.500强企业(境外)总部席执行官或席技术官。
8.相当于上述层次的顶尖人才。
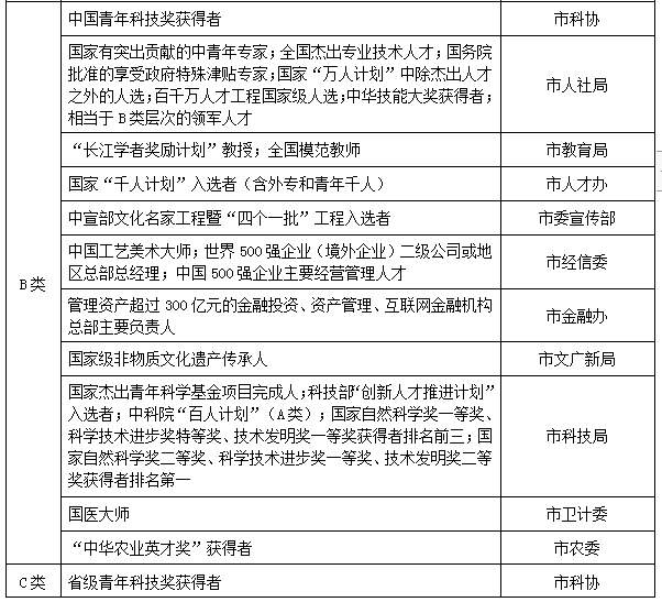
B类:级军人才。主要包括:
1.有突出贡献的中青年专家;全国杰出专业技术人才;国务院批准的享受政府特殊津贴专家;中国青年科技奖获得者;杰出青年科学基金项目完成人。
2.“万人计划”中除杰出人才之外的人选;“千人计划”入选者(含外专和青年千人);百千万人才工程级人选;教育部“长江学者奖励计划”教授;中宣部文化名家工程暨“四个批”工程入选者;科技部“创新人才推进计划”入选者;中科院“百人计划”(A类)入选者;农业部“中华农业英才奖”获得者。
3.全国模范教师;国医大师;中国工艺美术大师;中华技能大奖获得者;级非物质文化遗产传承人。
4.自然科学奖等奖、科学技术进步奖特等奖、技术发明奖等奖获得者排名前三;自然科学奖二等奖、科学技术进步奖等奖、技术发明奖二等奖获得者排名第。
5.500强企业(境外企业)二级公司或地区总部总经理; 中国500强企业主要经营管理人才;管理资产超过300亿元的金融投资、资产管理、互联网金融机构总部主要负责人。
6.相当于上述层次的军人才。
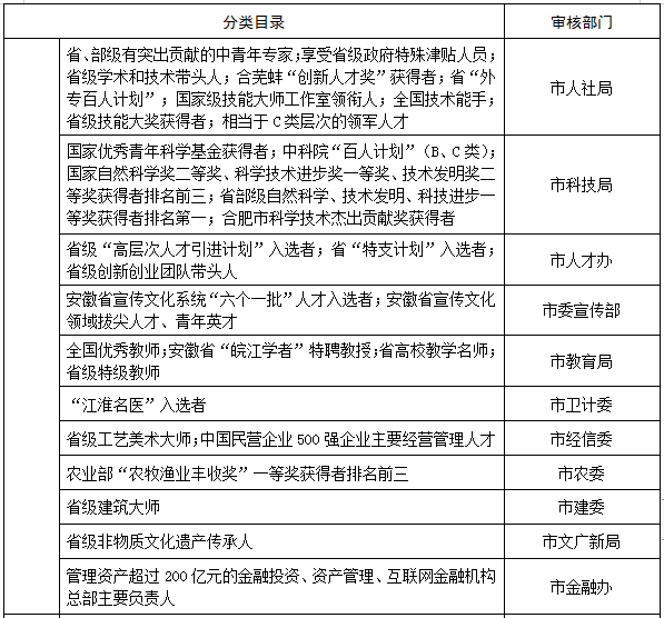
C类:省级军人才。主要包括:
1.秀青年科学基金获得者;省、部级有突出贡献的中青年专家;中科院“百人计划”(B、C类)入选者;农业部“农牧渔业丰收奖”等奖获得者排名前三。
2.合芜蚌自主创新综合试验区“创新人才奖”获得者;省级(含副省级)城市海内外“高层次人才引进计划”入选者(如安徽省“百人计划”、“外专百人计划”);省级“特殊人才支持计划”入选者;省级创新创业团队带头人(如安徽省“115”产业创新团队、来皖创业高科技人才团队等);享受省级政府特殊津贴人员;省级学术和技术带头人;省级青年科技奖获得者。
3.安徽省宣传文化系统“六个批”人才入选者;安徽省宣传文化域拔尖人才、青年英才。
4.全国秀教师;安徽省“皖江学者”特聘教授;省高校教学名师;省级特级教师;“江淮名医”入选者。
5.级技能大师工作室衔人;全国技术能手获得者;省级技能大奖获得者;省级工艺美术大师;省级建筑大师;省级非物质文化遗产传承人。
6.自然科学奖二等奖、科学技术进步奖等奖、技术发明奖二等奖获得者排名前三;省部级自然科学、技术发明、科技进步等奖获得者排名第;合肥市科学技术杰出贡献奖获得者。
7.中国民营企业500强企业主要经营管理人才;管理资产超过200亿元的金融投资、资产管理、互联网金融机构总部主要负责人。
8.相当于上述层次的军人才。
D类:市级军人才。主要包括:
1.安徽省战略性新兴产业技术军人才;省学术和技术带头人后备人选;合肥市军人才引进计划(“百人计划”)入选者;“庐州英才”培养计划入选者;合肥市高层次人才创业团队带头人;庐州产业创新团队(“228”)带头人;合肥市专业技术拔尖人才;享受合肥市政府特殊津贴人员;合肥市学术和技术带头人。
2.具有正高级专业技术职务任职资格,并作为主要完成人承担过市级以上研究课题或成果获得市级以上奖励的专业技术人才。
3.合肥市“名校长工作室”、“名师工作室”衔人;省级卫生计生系统学科(专科)带头人。
4.省级技能大师工作室衔人;省级技术能手获得者;市级技能大奖获得者;市级非物质文化遗产传承人。
5.省部级自然科学、技术发明、科技进步二等奖获得者排名前三;合肥市科学技术等奖获得者排名第。
6.合肥市纳税前100名的企业主要经营管理者;管理资产超过100亿元的金融投资、资产管理、互联网金融机构总部主要负责人。
7.相当于上述层次的军人才。
E类:高级人才。主要包括:
1.其他具有正高级专业技术职称的专业技术人才;具有副高级专业技术职称(含高级技师、高级社会工作师),并作为主要完成人承担过市级以上研究课题或成果获市级以上奖励的专业技术(技能)人才。
2.合肥市学术和技术带头人后备人选;合肥市教育系统学科带头人;合肥市骨干教师;合肥市卫生计生系统学科(专科)带头人;市级主管部门通过选拔列入本系统人才培养计划的人选。
3.市级技能大师工作室衔人;市级技术能手。
4.合肥市规模以上企业获市级以上奖励的经营管理人才;管理资产超过50亿元的金融投资、资产管理、互联网金融机构总部主要负责人。
5.在国内外核心期刊发表过重要学术论文的博士。
6.相当于上述层次的高级人才。
F类:基础人才
1.具有副高级专业技术职称的人才;高级技师;其他相应层次人才。
2.硕士;具有中级专业技术职称的人才;技师;其他相应层次人才。
3.本科毕业生;高级工;其他相应层次人才。
以上人才分类目录,将定期进行修订和更新完善。
附件2
合肥市高层次人才分类认定申请表
|
姓 名 |
|
性 别 |
|
电子照片 |
|||||
|
出生日期 |
年 月 日 |
民 族 |
|
||||||
|
出生地 |
|
政治面貌 |
|
||||||
|
行政职务 |
|
从事专业 |
|
||||||
|
工作单位 |
|
||||||||
|
在职状态 |
|
手 机 |
|
||||||
|
单位类别 |
|
经费形式 |
|
||||||
|
高学历 |
|
所学专业 |
|
||||||
|
毕业学校 |
|
毕业时间 |
年 月 |
||||||
|
高学位 |
|
所学专业 |
|
||||||
|
授予单位 |
|
授予时间 |
年 月 |
||||||
|
职 称 |
|
资格取得时间 |
年 月 |
||||||
|
职(执)业资格(专业技术类) |
|
||||||||
|
职业资格(技能类) |
|
||||||||
|
劳动合同(聘用合同)期限 |
□固定期限: 年 月 日至 年 月 日 □无固定期限 □创业人员 |
||||||||
|
是否缴纳社会保险 |
□是 □否 |
||||||||
|
证件类别 |
|
证件号码 |
|
||||||
|
申请认定类别 |
□A类 □B类 □C类 □D类 □E类 |
||||||||
|
申报条件 |
|
||||||||
|
本人承诺对填报内容的真实性、完整性、有效性负责。如有虚假,愿承担由此产生的切责任。 本人签名: 年 月 日 |
|||||||||
|
单位意见 |
□申报材料已在本单位公示5个工作日,无异议。 □同意申报 联系人: 联系人电话: 单位公章 年 月 日 |
||||||||
|
受理部门 意见 |
□申报管理系统中上传的扫描件与原件致。 □同意申报 联系人: 联系人电话: 单位公章 年 月 日 |
||||||||
附件3:
合肥市高层次人才分类认定审核部门




